将石景山拍成“小人国”, 是种什么体验?
发布日期:2025-04-14 08:15 点击次数:69
不用AI生成,也能拍出童话感照片


“生活的意义在于不断前进,而非驻足原地。”
——《格列佛游记》 乔纳森·斯威夫特

没错,就是用移轴镜头。它可以移动镜头光轴调整透视效果,纠正透视变形或者调整焦平面位置。通常情况下,相机焦平面与感光元件平面平行,我们用大光圈拍摄时焦平面的景物清晰,背景虚化。如果用移轴镜头调整焦平面,就能改变清晰范围得到一张“小人儿国”照片。此外,移轴镜头还很适合拍摄建筑,最大限度减轻广角镜头的畸变和线条汇聚。


文中部分图片由小编用富士FUJIFILM X-T5相机拍摄(具体方法详见文尾)



细心的您或许已经发现,有的照片“小人儿国”既视感很强,有的却并不能令人满意。造成这样的原因一方面是拍摄角度、镜头焦距和光圈的选择,另一方面是PS后期处理的操作空间不足导致。







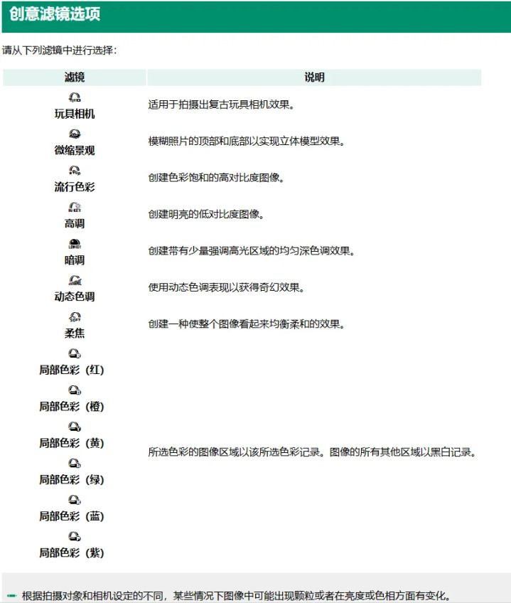
想要拍出逼真的“小人儿国”效果,最好是站在高点位大角度俯拍,配合广角大光圈或许会有惊艳的表现。大家还可以用支持模拟移轴拍摄的相机,选择创意滤镜即可拍出童话感十足的“小人儿国”照片。以富士X-T5相机为例,先将驱动拨盘转至ADV模式,再点击相机正面Fn2快捷按钮,即可唤出创意滤镜菜单,在菜单中选择“微缩景观”就可以进行创作啦。



别等了,赶快拿起相机,去 拍 吧!!

